
在试管婴儿治疗过程中,即便反复移植优质胚胎,仍有相当比例的胚胎无法成功着床。
怀孕的过程就像是种子(胚胎)在土壤(子宫内膜)里生根发芽,此情况有可能并非种子本身的问题,而是土壤条件欠佳,即有些女性的子宫内膜不太适合胚胎着床。
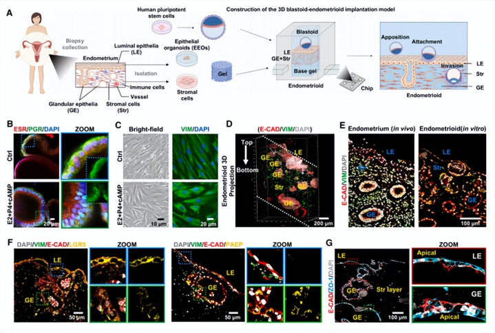
近期,中国科学院动物研究所于乐谦、王红梅研究员,美国得克萨斯大学西南医学中心吴军教授,中国农业大学魏育蕾教授,北京妇产医院杨晓葵教授联合团队基于微流控芯片技术,研发出一种3D人工子宫模型。
该团队通过工程学方法构建了与体内真实子宫高度相似的人工子宫,并结合人工胚胎,突破性地在体外重现了人类胚胎的第一次母胎“对话”以及胚胎着床的生理全过程,并支持胚胎着床后进一步发育。

图丨于乐谦(来源:于乐谦)
进一步而言,研究人员还通过该模型解析了胚胎无法成功着床的病理机制,并探寻到了有潜力帮助改善此状况的相关药物。这就像是在实验室里种下种子,观察它们在土壤中的生长情况,通过揭示种子无法发芽的原因并进一步尝试找到能有利于种子更好生长的肥料。
通过深入解析胚胎与母体“对话”的分子调控网络,有助于洞悉人类早期发育过程中子宫的微环境以及胚胎发育的具体过程,并为不孕症(反复着床失败)治疗提供了新方案。
据介绍,该模型还适合用于研究因基因型导致的子宫器质性疾病,以及因感染或炎症引起的疾病,例如有望用于探索子宫内膜异位症的病理机制。
相关论文以《用于研究人类胚胎着床及着床失败的三维体外模型》(A3Dinvitromodelforstudyinghumanimplantationandimplantationfailure)为题发表在Cell[1]。

图丨相关论文(来源:Cell)
从二维到三维:首次把“子宫环境”引入实验室
于乐谦博士毕业于日本京都大学,之后在美国得克萨斯大学西南医学中心从事博士后研究。这项研究的起点,可追溯至于乐谦的博士后研究阶段。
2021年,他与所在团队以封面论文形式在Nature发表论文,利用人多能干细胞模拟出人类胚胎初期结构——类囊胚(Blastoids),并成功在体外培育2周以内,这对于解析人类胚胎的早期发育过程具有重要意义(DeepTech此前报道:全球最完整人类胚胎模型诞生,中国科学家领衔构建,将给发育生物学带来变革性推动)。同年,他入选了《麻省理工科技评论》“35岁以下科技创新35人”中国区名单。

图丨人类人工囊胚(来源:资料图)
在上述工作完成后,于乐谦产生了一种设想:人工胚胎相当于一颗“种子”,由于胚胎是在母体子宫内发育的,仅有“种子”还不够,还需要构建适宜胚胎在体外发育的“土壤”,即类似子宫的环境。
2022年8月,于乐谦回国加入中国科学院动物研究所担任研究员,其主要研究方向是多能干细胞和胚胎发育,这也是他建立课题组后的首个研究课题。这项研究是构建人工子宫的首次探索,由于缺乏既往研究或文献供参考,诸多工作均需要研究团队从头摸索。

图丨基于微流控芯片的“3D人工子宫”构建(来源:Cell)
起初,研究团队尝试采用子宫内膜类器官的仿制策略,但由于它并不是3D结构,因此与真实的子宫环境存在差异。为构建出与体内环境相似的模拟结构,研究人员使用了组织工程的方法进行尝试。
相比于先前多数基于细胞层面互作的模型,该模型在结构上基本能够复现真实子宫的3D结构。与此同时,研究人员还通过理化性质调节水凝胶基质配比,使人造子宫的软硬程度(杨氏模量)也与真实的子宫保持一致。
实现与子宫相似的结构只是研究迈出的第一步,紧接着研究人员又面临一个棘手的问题:子宫由多种细胞构成,例如上皮细胞、3D的基质细胞和不同腺体等,如何构建与子宫环境类似的多细胞组合呢?

图丨“人工胚胎-人工子宫”体外人类胚胎植入模型的构建(来源:Cell)
实际上,鉴于不同细胞的培养条件存在差异,细胞种类越多,培养难度也随之增加。于乐谦首先想到用微流芯片解决这项挑战。“在微流芯片中,我们能够设计不同的腔道,分别灌注不同细胞的培养液,从而能够实现多种细胞的共同培养。”于乐谦说。
此外,微流芯片可借助从患者少量生理样本中提取的、相较于以往少几个数量级的细胞,构建足够数量的模型,这也是研究团队得以开展药物筛选的基础。
“这是一项重要的技术突破。”于乐谦对DeepTech表示,“在过往的研究中,尽管在生殖中心可观察到试管婴儿早期(7天内)的胚胎发育情况,但7天后胚胎必须重新放回母体子宫里。当通过B超再次观察到胚胎时,通常已经在4周之后了。”
反复着床失败(RIF,RecurrentImplantationFailure)指的是,在多次体外受精并尝试胚胎移植到子宫腔后,优质胚胎仍无法成功着床的情况。
其形成原因复杂,此前不仅整个胚胎着床过程犹如“黑箱”,人类胚胎在第二周和第三周着床期间所发生的生理和病理信息亦全然未知。由于胚胎完全在母体子宫内发育,此前尚未有任何技术手段可以观测到这一过程。

图丨“人工胚胎-人工子宫”细胞间相互对话的转录组分析(来源:Cell)
现在,亚搏app官网研究团队基于该技术将人工胚胎置于人工子宫上,得以在体外重现胚胎着床的完整过程,包括定位、附着和侵入。此外,研究人员在早期植入过程中揭示了VEGFA-VEGFR1、CGA-FSHR等配体-受体对的重要作用。
对侵入后72小时样本的分析,进一步揭示了滋养层细胞衍生物与子宫内膜各细胞类型之间更为精细和特异的互作网络,进而填补了人类胚胎植入机制认知空白。
基于此,研究人员得以研究母胎互作研究,例如揭示人类胚胎和子宫之间第一次“对话”的情况,胚胎是如何进入子宫,以及胚胎在子宫里最初是如何发育并形成后续有序结构等。
从机制研究到潜在治疗:模型从实验室走向解决临床问题
研究团队并未满足于对人类胚胎着床生理过程的研究,在与临床医生交流时,他们意识到:既然可以构建生理模型,或许也可以构建病理模型。于是,他们进一步从临床获取了反复着床失败患者的子宫样本。
“这些患者在做活检后通常会有一些剩余组织,我们收集这些组织后用这项技术进行处理,发现人工胚胎在这些患者样本构建的人工子宫上着床率非常低。这意味着,我们能够在体外再现反复着床失败的病理特征。”于乐谦表示。
还基于这一发现,研究人员找到了潜在的治疗药物:他们对美国食品药品监督管理局(FDA)批准的1,119种化合物进行筛选,最终识别出在模型层面能够显著提高反复着床失败患者子宫内膜类器官着床效率的候选化合物。
在这项研究中展示了RIF-60号患者的案例,这对夫妇已经尝试了8个周期的试管婴儿,但始终未能成功受孕。研究人员用其样本进行药物筛选,找到了一些可能有效的药物。这些化合物作用的通路涉及凋亡、DNA损伤修复、代谢、免疫炎症调节等多个方面,为RIF的治疗提供了多样化的潜在靶点。
值得关注的是,研究人员采用经过伦理审批后的科研捐赠的人类真实胚胎,验证了化合物处理后可提升了RIF的植入率。经阿伏苯宗处理后,人类胚胎可在RIF-60号患者子宫内膜样细胞中发育至植入后早期阶段。
研究团队初筛结果显示,由于反复着床失败是一种复杂的病理现象,不同患者乃至同一患者的不同类型细胞,所适用的化合物及最优的化合物均有所不同,这也凸显了RIF的个体异质性。

图丨基于RIF植入模型的药物研发流程(来源:Cell)
接下来,研究团队将继续收集这些患者的样本,并依托该技术体系为其探寻到可能改善子宫环境的药物。当样本量到达一定规模,可对病例进行分类和确定相关标志性指标,进而推动技术的标准化流程。目前,他们正在进一步缩小药物筛选的范围,聚焦于之先前已经验证过、适用于孕妇且对胚胎无毒性的化合物。
于乐谦表示:“接下来我们希望能够推动临床的应用,例如可对患者的子宫进行预处理,在移植胚胎前的一到两个周期开始使用这些针对性筛选的药物,让子宫变成一个更适宜着床的环境。然后,在下一周期再将胚胎放回子宫,以测试该技术是否能促进胚胎着床。”
人工胚胎是不是真的胚胎?
人类胚胎非常稀有,研究人员只能从临床获取,然而临床提供的胚胎数量极少,且大多是质量不佳的科学捐赠样本。一直以来,人类胚胎研究存在一个很大的瓶颈:难以获得足够的人类胚胎样本用于早期发育研究。
很多生物研究中常用的技术对样本量有明确的需求,而之前这些技术都没法用于研究人类胚胎。从数量上来看,利用干细胞构建的人工胚胎每次实验大约可获得数百个甚至上千个,理论上可获取无限数量,为人类胚胎发育研究提供了一个前所未有的全新工具。
在伦理方面,人工胚胎也具有优势。人类自然胚胎研究受到严格的伦理限制,比如基因编辑完全禁止用于人类胚胎研究。但人工胚胎可以进行基因编辑,并对相关基因进行实验验证。
目前,人类胚胎研究的主要限制与顾虑在于人工胚胎的发育时长。如果人工胚胎发育至长出中枢神经系统或其他类似结构,将引发更多伦理担忧。而这项研究的重点是着床过程,距离胚胎发育至有形有状的阶段还有一段时间,因此在着床研究方面伦理限制相对较少。
人工胚胎在结构、细胞组成和基因表达上与人类胚胎比较相似,但并非完全一致。于乐谦举例说道:“与人们研究飞机类似,人工胚胎可以理解为一个飞机模型,它可能没有发动机,但它可以帮助研究空气动力学。它虽然不能帮助我们研究所有问题,但至少能解答诸多先前无法解答的问题。”

图丨微流控芯片(来源:于乐谦)
总体来说,这项研究的工作主要集中在“种子”(人工胚胎)如何进入“土壤”(人工子宫环境),以及在“土壤”支持下开始发育进程。
与以往常规临床实验需要先进行动物实验不同,由于小鼠的着床过程和人类完全不同,反复着床失败现阶段尚无任何可供研究的动物模型。因此,只能依靠体外模型来支持实验证据。
未来,研究团队计划持续推进人工胚胎的研究,希望种子在土壤里开花结果,通过让人工胚胎进一步发育获得早期器官的前体细胞,应用于再生医疗。“这是我们目前的重要研究方向之一,即从干细胞构建人工类胚胎中获取人类器官前体细胞。”于乐谦表示。

备案号: